欢迎访问江苏省科学学与科研管理研究会网站!    设为首页  |  收藏本站
江苏省科学学与科研管理研究会_官方网站
  •  当前位置首页 > 新闻中心 > 通知公告
    新闻中心  
    政策法规
    学会动态
    通知公告
    行业新闻
    信息公开
     
    通知公告
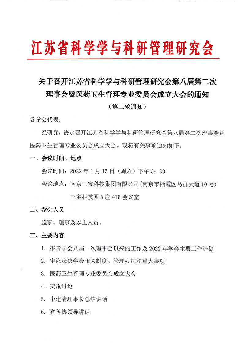
    关于召开江苏省科学学与科研管理研究会第八届第二次理事会暨医药卫生管理专业委员会成立大会的通知
    发布时间:2022-03-14      浏览次数:1319次
    上一篇:关于单位会员登记和推荐第八届江苏省科学学与科研管理研究会正副理事长、监事、理事候选人和个人会员的通知
    下一篇:关于召开江苏省科学学与科研管理研究会第八届第一次常务理事会的通知
    友情链接:
    江苏省科学技术厅  江苏学会网  江苏公众科技网  中国科学学与科技政策研究会  
       
     

    Copyright (c) 版权所有  江苏省科学学与科研管理研究会

    电话:025-86862379 
    地址:江苏省南京市玄武区汇杰广场1309室     邮编:211166
    网站备案号:苏ICP备123456789-1        技术支持:南京成旭通信息技术有限公司  

    您是本站第630966位来客!