欢迎访问江苏省科学学与科研管理研究会网站!    设为首页  |  收藏本站
江苏省科学学与科研管理研究会_官方网站
  •  当前位置首页 > 学术交流 > 学术活动
    学术交流  
    学术分享
    学术活动
     
    学术活动
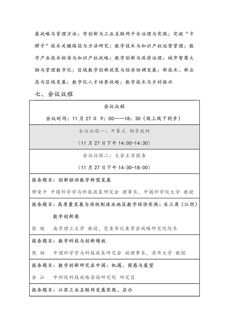
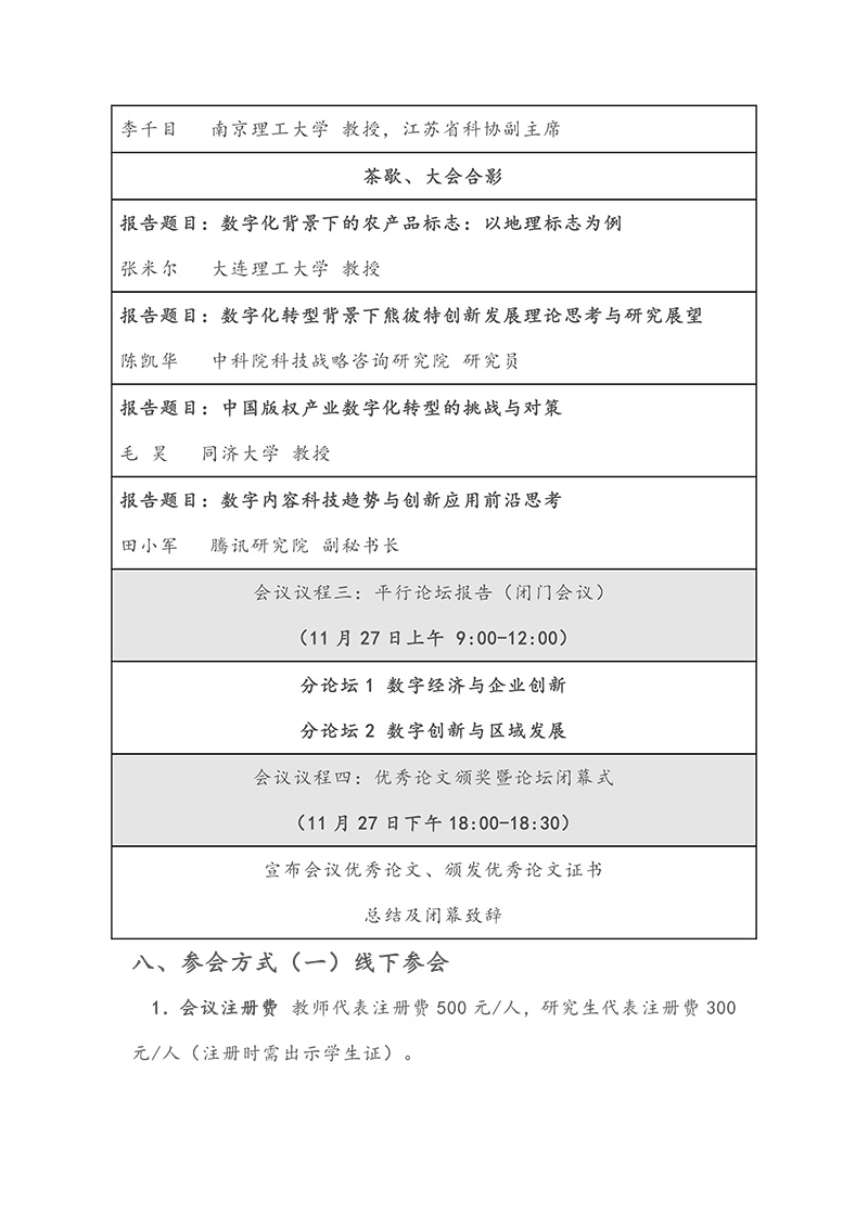
    首届中国数字创新高峰论坛暨
    发布时间:2021-11-26      浏览次数:1434次
    上一篇:关于召开江苏省科学学与科研管理研究会第八届会员代表大会的通知
    下一篇:坚持新时代中国特色的科学学研究
    友情链接:
    江苏省科学技术厅  江苏学会网  江苏公众科技网  中国科学学与科技政策研究会  
       
     

    Copyright (c) 版权所有  江苏省科学学与科研管理研究会

    电话:025-86862379 
    地址:江苏省南京市玄武区汇杰广场1309室     邮编:211166
    网站备案号:苏ICP备123456789-1        技术支持:南京成旭通信息技术有限公司  

    您是本站第630645位来客!